Правоохранительные органы зарубежных стран
1. Органы судебной власти зарубежных стран
1.1. Великобритания
Судебную систему Великобритании образуют суды магистратов, суды графств, суды, образующие Верховный Суд и Суд Палаты Лордов. В целом систему судов Великобритании можно охарактеризовать следующими чертами.
К нижестоящим судам относятся суды Магистратов, в которых магистраты (аналог мировых судей) в общем порядке рассматривают уголовные и гражданские дела, а также в ускоренном порядке с участием присяжных рассматривают уголовные дела. Магистраты, как правило, непрофессионалы, поэтому при рассмотрении уголовных дел в общем порядке магистраты заседают в составе не менее трех. Их консультируют по правовым вопросам судейские клерки, имеющие юридическое образование[1].
К компетенции магистратов также относится дача разрешения на действия, ограничивающие право лиц на личную неприкосновенность, неприкосновенность жилища, телефонных, телеграфных и иных переговоров; а также проведение предварительного судебного слушания перед рассмотрением дела по существу[2].
Суды графств, районов, являясь судами второго уровня, выступают в качестве основных органов гражданского правосудия в Англии и Уэльсе. Жалобы на решения этих судов рассматриваются Апелляционным судом.
Верховный суд Англии и Уэльса[3] представляет собою главное звено английской судебной системы. Верховный суд образуют три самостоятельных суда: Апелляционный суд, Высокий суд и Суд Короны.
Высокий суд образуют три отделения: канцелярское отделение, включая патентный суд, суд по морским делам и коммерческий суд, отделение королевской скамьи и отделение по семейным делам. Членами Высокого суда являются лорд-канцлер, другие высшие судебные деятели и до 80 рядовых судей. Суд занимается рассмотрением преимущественно сложных гражданских дел по первой и второй инстанциям, а в исключительных случаях выступает в качестве суда апелляционной инстанции по уголовным делам.
Разбирательство дел по первой инстанции в отделениях Высокого суда проводится судьями единолично, рассмотрение апелляций – обычно в коллегиях из двух или трех судей. В отделении королевской скамьи дело может слушаться с участием присяжных[4].
Суд Короны рассматривает гражданские и уголовные дела, отнесенные к его компетенции по первой инстанции, жалобы на приговоры магистратских судов, вынесенные в порядке суммарного (сокращенного, упрощенного) производства, или по делам, требующим вынесения обвинительного акта. В Суде Короны уголовные дела могут рассматриваться с участием 12 присяжных[5]. Приговоры и решения Суда Короны обжалуются в уголовном отделении Апелляционного суда.
Апелляционный суд Верховного суда, состоит из двух отделений: гражданского и уголовного. В качестве суда первой инстанции этот суд дела не рассматривает – в нем коллегиальным составом суда рассматриваются жалобы по правовым вопросам на решения, не вступившие в законную силу.
Английскому судопроизводству не свойственно выделение различных видов обжалования судебных решений. Поэтому компетенция английской апелляционной инстанции широка и включает также полномочия, которые в судопроизводстве России и многих других стран реализуются кассационной и надзорной инстанциями.
Так английская апелляционная инстанция вправе принимать следующие решения: оставить приговор без изменения; отменить приговор и направить дело на новое судебное рассмотрение; изменить приговор; постановить новый приговор с учетом новых представленных доказательств; изменить решение в пользу определенной стороны.
Высшую апелляционную инстанцию в Великобритании представляет суд Палаты Лордов. Эта вторая функция Палаты Лордов кроме функции верхней палаты парламента.
В Великобритании помимо названных судов имеется и ряд специализированных судов: коронерские суды, военные суды, церковные суды, а также трибуналы по вопросам иммиграции, налогообложения, психического здоровья граждан, землепользования и землевладения, собственности, социального страхования, транспорта, промышленности[6].
1.2. Соединенные штаты Америки
Судебная система США в отличие от судебной системы Великобритании более упорядочена и напоминает судебную систему России. Ее образуют суды общей юрисдикции и специализированные суды. К судам общей юрисдикции отнесены Верховный суд США, 13 федеральных окружных апелляционных судов и 94 районных (окружных) судов[7].
Судебная система образуется судами четырех уровней.
К судам 1-го уровня относятся Магистраты США, в которых мировые судьи рассматривают уголовные дела о малозначительных преступлениях.
Уголовные дела могут быть рассмотрены в трех режимах: обычном, сокращенном и с участием присяжных заседателей. Сокращенная (упрощенная) процедура допускается при согласии обвиняемого с уголовным иском. В противном случае формируется коллегия присяжных заседателей в количестве от 6 до 12 человек и осуществляется традиционное производство. В американском уголовном процессе существенно ограничены права на обжалование приговоров, так обвинительный приговор может обжаловать только осужденный, не признавший свою вину при рассмотрении дела в суде первой инстанции.
Суды второго звена образуют окружные (районные) суды США, расположенные по административно-территориальному признаку. В каждом из них работают от 2 до 27 судей. К их компетенции относится рассмотрение уголовных и гражданских дел в качестве суда первой инстанции единолично и (или) с участием присяжных заседателей и апелляционной инстанции (в случае пересмотра жалоб на решения мировых судей).
К судам третьего звена относятся Федеральные окружные апелляционные суды. США разделены на 12 судебных округов, в каждом из которых действует свой апелляционный суд. В судах работают от 4 до 23 судей[8]. Эти суды пересматривают решения нижестоящих судов и выступают в качестве судов апелляционной инстанции. 13-й Апелляционный суд федеральной юрисдикции был образован в 1982 г. Он рассматривает жалобы по таможенным и патентным делам и жалобы на решения претензионного суда[9].
Верховный Суд США – суд четвертого звена – возглавляет судебную систему. Его образует председатель суда и 8 судей, каждый из которых закреплен за определенным судебным округом или округами. Любые 6 судей образуют кворум, достаточный для принятия решения.
К компетенции Верховного Суда США относится рассмотрение дел по первой инстанции о спорах между штатами; уголовных и гражданских дел, в которых США, их агентства, а и также должностные лица и служащие как таковые, являются стороной (таких дел не более 1-2 в год); а также рассмотрение дел в апелляционном порядке[10]. Кроме того, Верховный суд принял на себя право и фактически стал высшим органом конституционного надзора[11].
В США наряду с судами общей юрисдикции действует несколько видов специализированных судов: суды для несовершеннолетних, военные суды, дисциплинарные суды, Временный чрезвычайный апелляционный суд, Суд по внешней торговле, Палата претензий, Таможенный суд, апелляционный суд по таможенным и патентным делам, Налоговый суд.
Наглядно это представлено в следующей схеме.

1.3. Франция
Судебная система Франции состоит из двух ветвей: административных судов и судов общей юрисдикции. Они существуют параллельно.
Для урегулирования споров между ними действует трибунал по конфликтам. Он разрешает споры о компетенции, возникающие между общими судами и административными судами. Трибунал возглавляет министр юстиции. В его состав входит четыре советника Кассационного суда и четыре государственных советника[12].
Система административных судов состоит из административных трибуналов, административных апелляционных судов и Государственного совета, который может выступить в качестве суда первой, апелляционной и кассационной инстанции[13].
В органах административной юстиции рассматриваются жалобы на действия и акты органов государственного управления, затрагивающие права и интересы частных лиц. Решения, вынесенные административными судами, обязательны для администрации.
Административные трибуналы – это суды первой инстанции, рассматривающие административные споры. Судебный округ такого суда охватывает несколько департаментов. Их в настоящее время действует 36.
Жалобы на решения административных трибуналов рассматривают 6 административных апелляционных судов.
Государственный совет во Франции пересматривает судебные решения, а также действует в качестве советника правительства.
Особое место в судебной системе Франции занимает Счетная палата – суд, проверяющий счета публичных финансовых служб. Счетная палата выступает в качестве суда апелляционной инстанции по решениям, вынесенным региональными счетными палатами. Счетная палата оказывает правительству помощь в проведении контроля за исполнением государственного бюджета[14]. В качестве суда кассационной инстанции для Счетной палаты выступает также Государственный совет.
Структура судов общей юрисдикции следующая.
Судами первого звена являются 470 судов малой инстанции (при рассмотрении уголовных дел они называются полицейскими трибуналами). К их компетенции относятся дела о незначительных уголовных правонарушениях и гражданских спорах. Дела рассматривают судьи единолично.
Судами второго звена являются 181 суд большой инстанции (при рассмотрении уголовных дел они называются исправительными трибуналами). В суде большой инстанции дела рассматриваются единолично и коллегиально при нечетном числе судей. При трибунале большой инстанции действуют один или несколько специализированных судей: судья по исполнению принудительных судебных решений, судья по семейным делам, судья по применению наказаний, судья по делам о преступлениях несовершеннолетних. При этих судах действуют один или несколько судебных следователей.
Суды третьего звена – Апелляционные суды. Их во Франции 35. В них состав из трех, а в некоторых случаях – 5-ти профессиональных судей пересматривает решения нижестоящих судов.
Суды ассизов (их 99). Во французском процессе меньше, чем в Английском, сфера применения суда присяжных или, как его иначе называют, суда ассизов. В его компетенцию входит рассмотрение дел о тяжких преступлениях, наказание за которые может быть назначено в виде срочного (на определенный срок) или пожизненного лишения свободы, переданных следственной камерой. Этот суд, не являясь постоянно действующим, собирается в каждом районе один раз в квартал на сессию, в ходе которой рассматривает все уголовные дела, отнесенные к его компетенции. Суд ассизов состоит из 3-х судей и 9-ти обычных граждан. В этом суде все вопросы, в том числе и вопрос о виновности, решают совместно[15].
В качестве суда четвертого звена выступает один Кассационный суд, состоящий из 5 палат по гражданским делам (в том числе по торговым делам и палаты по социальным вопросам) и, в зависимости от нагрузки на судейский штат, не менее одной палаты по уголовным делам[16].
На решение суда в Кассационный суд Франции, может быть подана апелляционная жалоба. При этом Кассационный суд может назначить другой суд, в котором в составе 3-х профессионалов и уже 12-ти членов жюри рассматривается дело. Такой вид пересмотра можно назвать “горизонтальной” апелляцией.
Рассмотрение дела осуществляется коллегиально в составе трех профессиональных судей, один из которых председательствующий. Судебное решение пересматривается в полном объеме, однако подача новых сведений исключается. Апелляционное производство осуществляется по протесту прокурора или жалобе осужденного. При этом невозможно ухудшение положения осужденного, обжаловавшего приговор.
Кассационный суд также вправе рассмотреть дело в кассационном порядке. Пересмотр судебных решений имеет место только по вопросам уголовного и уголовно-процессуального права, но не содержания события преступления.
Уголовная камера Кассационного суда вправе в ревизионном порядке пересмотреть судебные решения, вступившие в законную силу, по ходатайствам осужденных или их родственников. Обжалуемый в таком порядке приговор обязательно должен пройти все иные стадии обжалования (опротестование по мотивам заочного рассмотрения дела, апелляционное и кассационное обжалование). При этом в качестве повода должен выступить ранее отсутствовавший в уголовном деле материал.
Ходатайство о ревизии является одним из чрезвычайных методов обжалования приговоров, уже вступивших в законную силу. Оно имеет две существенные черты: 1) ходатайство о ревизии основывается только на веских аргументах по поводу искажения существа дела, в то время как апелляционное обжалование опирается на мотивы, вытекающие как из существа дела, так и из неправильного применения правовых норм; 2) фактический материал, приводимый в качестве повода для обжалования в форме ходатайства о ревизии, должен быть абсолютно новым, ранее не фигурировавшим в деле. Ревизионное начало не имеет касательства к правовой стороне дела.
Во Франции существуют специализированные суды: Советы прюдомов (для примирения и разрешения конфликтов, связанных с заключением, исполнением или разрешением конфликтов, связанных с индивидуальным трудовым договором), Высокий суд правосудия (создается из 12 судей, по 6 судей от каждой палаты парламента для рассмотрения уголовных дел по обвинению президента страны), Палата правосудия Республики (для рассмотрения дел об уголовной ответственности членов Правительства за должностные преступления и проступки), суд для несовершеннолетних, военный трибунал, суды по делам о государственной безопасности, полевой трибунал, морской торговый суд.
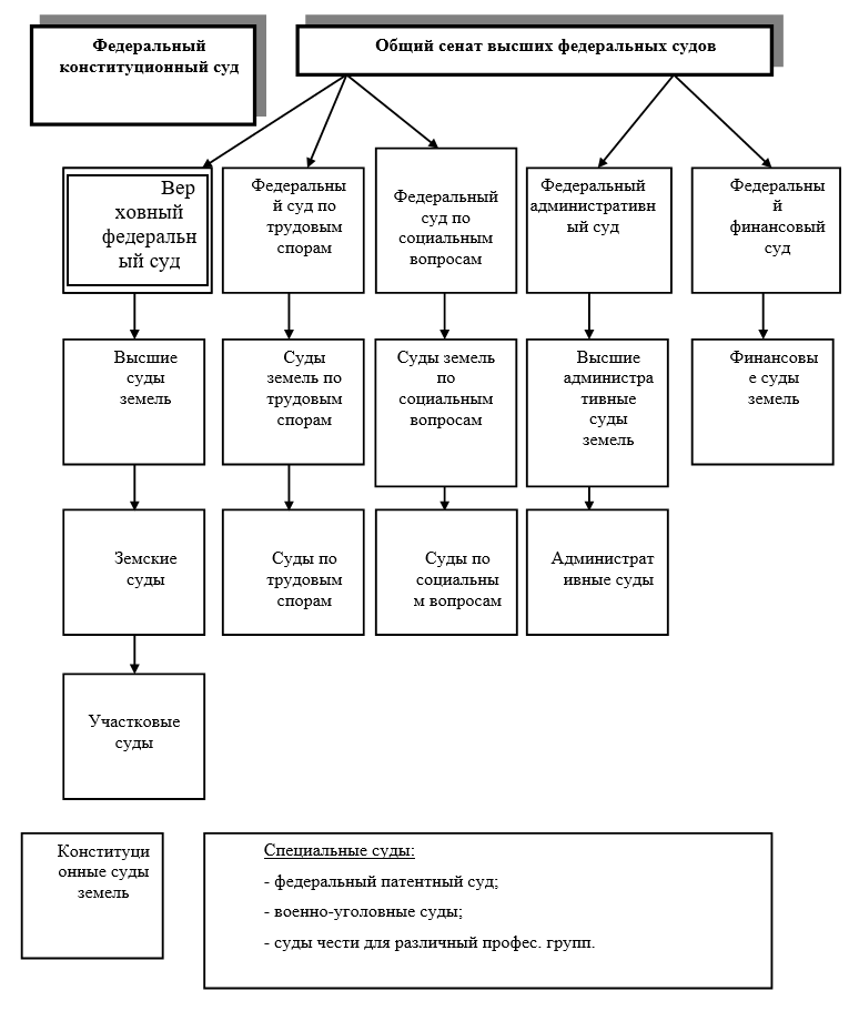
1.4. Федеративная Республика Германия
В ФРГ судебная система образована несколькими ветвями судебной власти: конституционная, административная, общая, финансовая, юрисдикция по трудовым спорам, юрисдикция по социальным вопросам. Суды каждой системы функционируют на трех уровнях: районном, земли и федеральном.
В 1968 г. в качестве органа, обеспечивающего единство судебной практики, был образован Общий сенат высших федеральных судов. Заседания общего сената собираются, когда Высший федеральный суд намерен решить вопрос права иначе, чем он решается другим Высшим федеральным судом или Общим сенатом[17].
Конституционные суды. На федеральном уровне действует Федеральный Конституционный суд, состоящий из двух сенатов по 8 судей в каждом. На уровне земель действуют Конституционные суды земель ФРГ.
Административные суды. В Германии действуют общие и специализированные административные суды. К специализированным судам относятся финансовые суды и суды по социальным вопросам.
Система общих административных судов состоит из 16 высших административных судов и 52 административных судов. Высший административный суд – Федеральный административный суд находится в Берлине. На уровне районов действуют Административные суды районов, решения в которых принимают Палаты, состоящие из 3 судей и 2-х непрофессиональных членов суда. На уровне земель ФРГ действуют Высшие административные суд земель ФРГ (в структуре которых образуются сенаты по 3 судьи в каждом). Жалоба в ревизионном порядке может быть подана в Высший административный суд только на нарушения федерального законодательства. На Федеральном уровне действует Федеральный административный суд, состоящий из большого сената в составе 7 судей, и из сенатов, состоящих из 5 судей. Федеральный административный суд рассматривает жалобы на решения Высшего административного суда, по которым закон исключает возможность подачи апелляционных жалоб. Федеральный административный суд также является апелляционной инстанцией в отношении Федерального дисциплинарного суда и военных трибуналов.
Система судов общей юрисдикции (общих судов) также является многоуровневой[18].
Судом первого звена в ФРГ является участковый суд (амтсгерихт).
Известно несколько составов участкового суда: 1) единоличный судья, рассматривающий гражданские дела; 2) судья по семейным делам; 3) судья по уголовным делам; 4) суд шеффенов и расширенный суд шеффенов (2 профессиональных судьи и 2 непрофессиональных члена суда, когда это вызвано большим объемом дела)[19]; 5) судья; 6) суд по делам о преступлениях, совершенных несовершеннолетними. Таким образом, система судов общей юрисдикции образована и функционирует по предметно-территориальному признаку. Решения участкового судьи могут быть обжалованы в земельный суд в апелляционном порядке
В качестве суда второго звена выступает «ландгерихт» – районный или земельный суд.
Его образуют Палата по гражданским делам и Палата по торговым спорам, Отделение по рассмотрению апелляционных жалоб на решения участковых судов (1 судья и 2 непрофессионала); отделение по рассмотрению уголовных дел в качестве суда первой инстанции (3 судьи и 2 непрофессионала); отделение по уголовным делам, пересматривающее решения суда шеффенов и большой коллегией (3 профессиональных судьи и 2 непрофессионала); отделение по рассмотрению уголовных дел о преступлениях несовершеннолетних, рассматривающее дела в качестве суда по первой инстанции, и отделение, рассматривающее уголовные дела, совершенные несовершеннолетними в качестве суда второй инстанции (3 судьи и 2 непрофессионала). Последнее отделение пересматривает решения судьи участкового суда, касающиеся несовершеннолетних. Суд 2 звена рассматривает дела в качестве суда первой инстанции и в апелляционном порядке на решения нижестоящих судов.
В Германии суд присяжных законодательством не предусмотрен как не оправдавший себя[20].
На уровне земли ФРГ действует суд 3-го звена – Верховный (или Высший) суд земли ФРГ.
В его составе действуют 4 вида Сенатов: по гражданским делам, по семейным делам, по уголовным делам и сенат по уголовным делам о тяжким преступлениях против государственного строя. Этот суд вправе рассмотреть отдельные категории дел в качестве суда первой инстанции, а при пересмотре решений нижестоящих судов в апелляционном или ревизионном порядке.
Апелляционная жалоба подается через суд, постановивший приговор. Рассмотрение дела осуществляется коллегиально.
В порядке ревизии рассматриваются: судебные решения уголовных палат земельных судов, участковых судов; судебные решения судов первой и апелляционной инстанции с позиции соблюдения данными судами формальных требований закона в пределах поданной жалобы. Суд ревизионной инстанции не может изменить приговор в ущерб положению осужденного.
Возглавляет систему общих судов – Федеральный суд ФРГ – суд 4-го звена. В его структуре действует Объединенный большой сенат, состоящий из 17 судей; два больших сената по гражданским делам и по уголовным делам (по 9 судей в каждом), а также Сенаты по гражданским делам (по 5 судей в каждом) и по уголовным делам (по 5 судей в каждом). Сенат по уголовным делам уполномочен рассматривать дела только в порядке суда второй инстанции и при пересмотре в ревизионном порядке по жалобам на решения высших судов земель и только по мотивам нарушения права.
Схематично рассматриваемая система выглядит так.

1.5. Япония
Мировой практике известны и более простые варианты устройства органов судебной власти. Например, в Японии это выглядит следующим образом.

Снабдим эту схему следующими пояснениями.
Верховный суд Японии состоит из Главного судьи и 14 членов Верховного суда. Суд осуществляет свою работу в полном составе (кворум 9 членов) под председательством Главного судьи или в составе отделений (имеется три отделения по пять судей в каждом, кворум составляет 3 члена). Верховный суд является судом последней инстанции, действует в качестве суда второй инстанции по делам о государственной измене и других преступлениях против государства и в качестве суда третьей инстанции по остальным уголовным или гражданским делам.
Верховный суд вправе решать вопрос о конституционности любого закона, указа, постановления или административного акта. Такое решение может быть принято, если за него проголосовало не менее 8 членов, и случае признания закона неконституционным, копия решения посылается в парламент. Особенность конституционного контроля заключается в том, что этот вопрос решается вне связи с рассмотрением уголовного или гражданского дела.
В Японии существует традиция централизации в отношении «управления правосудием». Верховный суд обобщает судебную практику, издает обязательные для нижестоящих судов руководящие указания, устанавливает положение о прокуратуре при нем, о внутренней дисциплине и административном управлении судебными органами. Эти решения принимаются коллегией, состоящей из членов Верховного суда и высших судов Японии. Наряду с этим каждые 10 лет (ст. 79 Конституции Японии) одновременно с выборами в нижнюю палату парламента проводится референдум по поводу состава Верховного суда: если большинство избирателей проголосует против определенного судьи, он обязан покинуть свой пост.
Для проведения расследования с целью подготовки дела к слушанию в назначенный день имеется 20 «исследовательских секретарей». Почти все они должны иметь опыт судейской работы в течение нескольких лет.
Исследовательские секретари имеются в высших и окружных судах. В окружных судах они проводят расследование только в отношении дел, касающихся налогов и промышленной собственности. Исследовательские секретари, избранные из числа судей, приостанавливают свой судейский статус на весь срок нахождения в этом качестве.
Высшие суды (всего 8, имеют 6 отделений) являются судами первой инстанции по делам о государственной измене и другим преступлениям против государства, а также апелляционной инстанцией по гражданским и уголовным делам, рассмотренным нижестоящими судами. Дела рассматриваются коллегией из 3 судей, коллегия из 5 судей рассматривает дела о некоторых государственных преступлениях.
Окружные суды (всего 50, имеют 242 отделения) рассматривают основную массу гражданских и уголовных дел, а также являются апелляционной инстанцией по решениям, вынесенным дисциплинарными судами. Они расположены в каждой из 47 префектур. Дела рассматриваются чаще всего судьей единолично, либо коллегией из трех судей, если дело касается большой суммы иска или обвинения в преступлении, которое наказывается лишением свободы на срок более одного года.
Суды по семейным делам составляют специальную категорию низших судов, имеют такую же структуру, как и окружные суды и действуют при окружных судах и их отделениях. Выполняют посреднические функции и выносят решения по делам, связанным с семейным правом, спорами о наследстве, рассматривают мелкие уголовные преступления, совершенные несовершеннолетними (в возрасте до 20 лет).
Дисциплинарные суды (всего 575) рассматривают незначительные гражданские дела с ценою иска не свыше 900 тыс. иен, мелкие уголовные дела. Дела рассматриваются одним судьей, который не обязательно должен иметь юридическое образование.
2. Прокуратура зарубежных стран
По мере формирования современных национальных правовых систем в европейских странах сложились различные модели прокуратуры, которые впоследствии были перенесены и в другие части света. Особенности этих моделей характеризуются как статусом прокуратуры – органа государственной власти, так и содержанием ее функций и полномочий.
К настоящему времени, исходя из места прокуратуры в системе государственных органов, можно выделить четыре группы стран:
- страны, где прокуратура входит в состав министерства юстиции, хотя при этом может относиться к органам правосудия и действовать при судах, а прокуроры могут принадлежать к судейскому корпусу (Бельгия, Нидерланды, Израиль, США, Румыния, Сирия, Франция, Эстония, Япония);
- страны, где прокуратура полностью включена в состав судебной системы и находится при судах либо пользуется в рамках судебной власти административной автономией (Болгария, Испания, Колумбия, Латвия);
- страны, где прокуратура выделена в самостоятельную систему и подотчетна парламенту или главе государства (Вьетнам, КНР, Куба, Лаос, Россия);
- страны, где прокуратуры или ее прямого аналога вообще нет (Великобритания)[21].
Рассмотрим органы прокуратуры отдельных стран, имеющих наиболее характерные примеры ее организации.
2.1. Соединенные штаты Америки
В США уголовное преследование, участие в рассмотрении уголовных дел и гражданских дел, в которых стороной является государство, возложено на атторнейскую службу[22]. К ее основным полномочиям также относится защита с помощью юридических средств имущественных и иных интересов государства в целом и входящих в его состав территориальных образований. Указанное обстоятельство сближает данное учреждение с аналогичным органом стран континентальной Европы и нашей страны, привычно называемым прокуратурой[23]. Поэтому американскую атторнейскую службу нередко называют “прокуратурой”, а самих атторнеев – “прокурорами”.
Правовая система США не знает института прокурорского надзора за законностью и вопрос о правомерности действий государственных органов, частных объединений и лиц разрешается только судом при рассмотрении конкретного дела. Тем не менее, атторнейская служба, в определенной степени участвует в обеспечении исполнения законов, действуя как служба обвинения, наделенная правомочиями от имени государства возбуждать уголовные дела, расследовать нарушения законов, привлекать правонарушителей к уголовной ответственности, поддерживать обвинение в судах[24].
В систему атторнейской службы в США входит федеральная атторнейская служба, возглавляемая Генеральным атторнеем США, которому подчинены окружные атторнеи, а также атторнейская служба штатов, не подчиненная федеральной системе[25].
Федеральную атторнейскую службу составляет, прежде всего, Департамент юстиции США, возглавляемый Генеральным атторнеем. Его аппарат имеет несколько подразделений, организующих работу федеральных атторнеев на местах либо непосредственно выполняющих функции атторнейской службы.
Генеральный атторней США назначается президентом США с согласия Сената сроком на четыре года. Как глава департамента юстиции и главный юрисконсульт федерального правительства Генеральный атторней представляет интересы США в юридических вопросах и дает советы и консультации по запросам Президента и глав федеральных ведомств. Мнение Генерального атторнея является юридически властным толкованием закона, на него ссылаются суды, адвокаты, оно изучается государственными органами и юристами. В делах исключительной важности Генеральный атторней лично представляет правительство США в Верховном суде[26]. На Генерального атторнея также возложено осуществление координации деятельности всех федеральных органов, в той или иной форме участвующих в пределах своих полномочий в борьбе с преступностью[27].
В каждый из 94 федеральных судебных округов назначаются федеральные окружные атторнеи – представители Генерального атторнея США. Как и Генеральный атторней, федеральные окружные атторнеи назначаются Президентом США с согласия Сената. В их функции входит осуществление, в рамках соответствующей территориальной юрисдикции, уголовного преследования за нарушение федерального законодательства и представительство федерального правительства при рассмотрении судом гражданских дел, одной из сторон в которых выступают Соединенные Штаты.
Атторнейские службы штатов представлены Генеральными атторнеями штатов и местными атторнеями. Генеральный атторней штата является одним из главных должностных лиц администрации штата. В большинстве случаев он избирается на должность населением, лишь в некоторых штатах он назначается. В разных штатах власть Генерального атторнея формулируется по-разному, но в принципе на него возлагаются общие для всех атторнейских служб функции – юридическое консультирование исполнительной власти, ее представительство в судах и обеспечение исполнения законов через уголовное преследование[28].
Местные атторнеи работают под контролем и руководством органов местного самоуправления. Они избираются населением соответствующей административно-территориальной единицы и лишь в некоторых штатах назначаются губернатором, генеральным атторнеем штата или законодательным органом штата[29].
Территориальная юрисдикция местного атторнея может распространяться на территориальную единицу штата или совпадать с судебным округом. Его полномочия определяются законодательством штата и, в целом, идентичны функциям генерального атторнея штата и США. Местный атторней для своей работы имеет штат сотрудников, в том числе – помощников, следователей и технический персонал[30].
Особенностью организации атторнейской службы в США является ее децентрализованный характер. Должностные лица атторнейской службы действуют автономно и не находятся в отношениях соподчиненности. Более того, даже федеральные окружные атторнеи в принятии решений по конкретным делам пользуются полной независимостью от генерального атторнея США[31].
2.2. Франция
Как и атторнейская служба в США, прокуратура во Франции олицетворяет собой тип прокуратуры, главной функцией которой является уголовное преследование. Прокуратура Франции является представителем исполнительной власти и действует от имени общества. Она представляет собой централизованную систему органов, находящуюся под руководством министерства юстиции.
Прокуроры состоят при судах. При Кассационном суде и апелляционных судах действуют генеральные прокуроры и их заместители. Нижестоящее звено прокуратуры образовано действующими при судах большой инстанции прокурорами Республики и их заместителями[32]. При судах ассизов (присяжных), поскольку они не являются постоянно действующими судебными органами, специального звена прокуратуры нет. Обвинение в суде ассизов поддерживают либо представители прокурора при суде большой инстанции, либо представители генерального прокурора соответствующего апелляционного суда[33].
Официальным главой прокуратуры считается Министр юстиции. Он вправе информировать Генеральных прокуроров о всех известных ему посягательствах на уголовный закон и давать распоряжения о возбуждении судебного преследования, осуществляет общее руководство прокурорской системой[34].
Все прокуроры имеют статус магистратов судебной системы, поэтому они весьма близки к судейскому корпусу, получают одинаковую с судьями подготовку и в ходе своей карьеры нередко переходят из прокуроров в судьи и обратно[35].
Полномочия прокуроров сосредоточены, преимущественно, вокруг производства по публичному иску. Только прокуратура может начать против нарушителя судебное преследование посредством возбуждения публичного иска. Иск предъявляется прокурором Республики от имени государства по собственной инициативе, либо на основании поступивших к нему материалов (протоколов, жалоб и доносов, а также по жалобе потерпевшего). Прокурор обладает обширными полномочиями по контролю за расследованием, осуществляемым судебной полицией и следственными судьями. На любой стадии следствия прокурор вправе потребовать от следственного судьи производства тех действий, которые он считает необходимыми. Он может присутствовать при производстве следственным судьей осмотра места преступления, обыска, допроса обвиняемого и потерпевшего. По окончании следствия и сбора необходимых доказательств следственный судья передает материалы дела прокурору Республики; последний, в случае согласия с выводами следственного судьи возвращает ему дело и вправе представить ему свои замечания и требования. Прокурор имеет право подать апелляцию на любое решение и распоряжение следственного судьи в обвинительную палату; как орган уголовного преследования на протяжении всего процесса он имеет значительно больше прав, чем следственный судья[36].
Генеральный прокурор обязан следить за правильностью применения уголовного закона на всей подведомственной ему территории, каждый прокурор Республики должен представлять ему отчет о состоянии дел в районе своей компетенции и исполнять его письменные требования, включая возбуждение уголовного преследования. В полномочия Генерального прокурора входит также надзор за судебной полицией, офицерам и агентам которой он может давать отдельные поручения[37].
По гражданским делам прокуратура проявляет инициативу лишь в исключительных случаях, предъявляя иски только тогда, когда это разрешено законом, например, по вопросам дееспособности граждан, или в защиту публичного порядка. При этом она является только стороной: ее роль ограничивается изложением своего мнения в форме письменных или устных заключений. Прокуратура осуществляет и административные полномочия, как, например, контроль за актами гражданского состояния и вспомогательным персоналом юстиции[38].
2.3. Федеративная Республика Германия
Подобно прокуратурам других европейских стран, главной функцией прокуратуры в Германии является уголовное преследование. Организация германской прокуратуры в целом имеет сходство с французской прокуратурой – прокуроры состоят при судах и подчинены Министерству юстиции, но эта система с учетом федеративного устройства ФРГ имеет определенные особенности.
Прокуратура действует при всех судах общей юрисдикции. При Верховном федеральном суде она представлена Генеральным федеральным прокурором и подчиненными ему федеральными прокурорами. Генеральный федеральный прокурор назначается Президентом с согласия Бундестага. При высших судах земли, судах земли и участковых судах действуют соответствующие прокуроры. Полномочия участковых прокуроров ограничены – они могут выступать только в участковых судах. Генеральный федеральный прокурор и федеральные прокуроры действуют под общим руководством Министра юстиции ФРГ, общее руководство прокурорами земель и участковыми прокурорами осуществляет министр юстиции каждой из земель[39]. Должностные лица прокуратуры обязаны руководствоваться законными указаниями вышестоящих прокуроров, однако Генеральный прокурор ФРГ не обладает правом давать указания прокурорам земель[40].
В задачи прокуратуры входит: расследование преступлений, осуществление уголовного преследования по ним и выступление в качестве обвинителя в суде, участие в судебном процессе в качестве “беспристрастной стороны”, приведение приговора в исполнение[41].
Прокуратура является органом дознания, она правомочна и обязана начинать уголовное преследование, принимать решения об окончании расследования, устанавливать обстоятельства дела, собирать доказательства. Прокуратура решает, достаточно ли в каждом конкретном случае оснований для возбуждения уголовного дела. Только прокурор может принимать решение об окончании расследования путем предъявления публичного обвинения или прекращения дела[42]. В отличие от прокуроров земель, федеральные прокуроры в Германии правомочны вести расследование и предъявлять обвинения только по делам о преступлениях, посягающих на государственную безопасность. При расследовании преступлений органы полиции обязаны подчиняться указаниям прокуратуры[43].
Судебное уголовное производство открывается на основании предъявленного прокурором обвинения. Прокурор не признается стороной в процессе, он считается, прежде всего, представителем закона и публичного порядка, стоящим как бы над частными сторонами (обвиняемым и потерпевшим)[44]. Не являясь стороной в процессе, прокурор только представляет в суде обвинение и по существу не участвует в судебном следствии. Наряду с этим прокурор осуществляет в суде и надзорную функцию – он обязан обращать внимание на то, чтобы дело рассматривалось в соответствии с требованиями уголовно-процессуального закона и обжаловать нарушения в установленном порядке[45].
Хотя прокуратура и является органом уголовного преследования, при выяснении обстоятельств дела, прокуроры обязаны быть объективными, их задача – помочь суду принять справедливое решение. Поэтому прокуроры должны исследовать не только обвинительные, но и исключающие вину доказательства, сохранять доказательства, которые могут быть утрачены, выяснять обстоятельства, имеющие значение для определения меры наказания и применения уголовного закона. Вклад прокурора в достижение истины особенно явственно проявляется в том, что прокуратура дает свои заключения по апелляциям и ревизионным жалобам обвиняемых[46].
Прокурор участвует и в гражданском процессе. Он правомочен возбуждать иск с целью признания брака недействительным, ходатайствовать перед судом о признании лица недееспособным, осуществлять вызывное производство с целью установления факта смерти лица, считавшегося без вести пропавшим[47].
Уяснению этого вопроса поможет следующая схема.

3. Органы предварительного расследования зарубежных стран
3.1. Великобритания
Основным органом предварительного расследования Великобритании выступает полиция, которая выполняет две задачи: поддержание порядка и расследование преступлений. Законодательство этой страны не различает виды правоохранительной деятельности полиции: административной, оперативно-розыскной, уголовно-процессуальной. Деятельность по расследованию преступления может быть начата в любой момент обнаружения его признаков. В процессе расследования полиция вправе применять комплекс мер, направленных на обнаружение, собирание и изъятие информации. Однако действия, ограничивающие права граждан на личную неприкосновенность, неприкосновенность жилища и переписки в любом виде требуют решения магистрата (мирового судьи).
Британская полицейская служба организована преимущественно по территориальному признаку в соответствии с существующим административно-территориальным делением. Наряду с этим имеются также полицейские формирования, созданные по функциональному принципу. В отличие от большинства других государств, в Великобритании отсутствует особый корпус уголовной полиции. И все служащие британской полиции (от констебля и выше) наделены соответствующими правами в части производства досудебного расследования[48]. Но некоторые из них занимаются детективной деятельностью на постоянной основе, в составе подразделений, специально образуемых для расследования преступлений. Часто их называют детективами и всего их насчитывается в составе английской полиции около 12 тыс. человек[49]. Систему полицейских органов Великобритании образуют: а) Скотланд-Ярд; б) полицейские департаменты графств; в) транспортная полиция; г) полиция Северной Ирландии.
Отличительной чертой организации британской полицейской службы является ее децентрализованный характер. Министру внутренних дел непосредственно подчинен лишь Скотланд-Ярд. В отношении остальных полицейских формирований, подчиняющихся специальным полицейским комитетам, образуемым членами органов местного самоуправления и мировым судьям, министр не обладает правом оперативного руководства и не несет прямой ответственности за их деятельность. Его функции ограничиваются лишь вопросами финансирования и кадровой политики.
Наряду с полицией в Великобритании существует специфичный орган предварительного расследования – коронер. В его обязанности входит расследование по делам о преступлениях, затрагивающих интересы королевской власти: убийства. Это лица, обладающие знаниями в области медицины и права, назначаемые советами городов или графств, начинают расследование по собственной инициативе. Их расследование не исключает расследования полиции[50].
Особую роль в производстве по уголовным делам играет Государственная обвинительная служба (именуемая в литературе также Королевской службой преследования или Службой государственных обвинителей), возглавляемая Директором публичных преследований. Директор публичных преследований находится в подчинении Генерального атторнея, который, являясь высшим должностным лицом в сфере уголовного преследования, в некоторой степени выполняет функции, возлагаемые в других странах на прокуратуру.
К компетенции Государственной обвинительной службы относится возбуждение уголовного преследования, расследование дел о преступлениях, отличающихся повышенной опасностью и сложностью, организация и осуществление уголовного преследования в судах, дача рекомендаций полиции в связи с началом производства по конкретным уголовным делам, проверка начатых полицией уголовных дел. Директор публичных преследований может возбуждать уголовные дела по требованию министра внутренних дел и Генерального атторнея, а также по собственной инициативе в случаях, предусмотренных законом. В отдельных случаях предусмотрено возбуждение производства по расследованию государственных преступлений непосредственно Генеральным атторнеем[51].
3.2. Соединенные Штаты Америки
В отличие от Великобритании, в США действует более сложная система органов, наделенных полномочиями по расследованию преступлений. В соответствии с действующими нормами права и существующими правовыми обычаями, досудебное расследование уголовных дел в США осуществляют многие органы и должностные лица. Важнейшими среди них являются: а) полиция; б) атторнейские службы; в) следственные комиссии; г) правительственные органы; д) Большое жюри присяжных заседателей; е) судейские чиновники; ж) коронеры[52].
Тем не менее, основным органом, также как и в Великобритании, является полиция. Как единого органа, полиции в США нет. Она находится на трех уровнях – федеральном, штата и местном. При этом федеральная полиция состоит исключительно из ведомственных органов, проводящих расследование. Их исключительно из ведомственных органов, проводящих расследование. Их насчитывается около 50[53]. К их числу относится Федеральное бюро расследований и другие подразделения Департамента юстиции США, Секретная служба казначейства США, Инспекторский департамент почтового ведомства, Таможенное бюро и др. На каждый из этих и множество других органов возложено расследование преступлений, совершенных против соответствующих профилю их деятельности федеральных законов[54].
Ведущая роль среди органов федерального уровня отводится Федеральному бюро расследований (ФБР), к ведению которого отнесено осуществление оперативно-розыскных и иных действий по расследованию подавляющего большинства дел, возникающих в связи с нарушением федеральных законов[55].
Полиция штата ограничена в своей деятельности территорией штата и поэтому правомочна осуществлять расследование лишь на своей территории. Строгого разграничения компетенции между федеральными органами расследования и соответствующими органами в штатах не существует, поскольку ответственность за совершение некоторых преступлений может быть предусмотрена как в федеральном законодательстве, так и законодательстве штатов. Расследование в отношении такого рода преступлений производится совместно федеральными властями и властями штатов.
Местная полиция создается органами местного самоуправления округов, городов, самостоятельных в административном отношении населенных пунктов. Каждое полицейское формирование вправе действовать на своей территории и формально независимо от управления штата[56].
Как и в Великобритании, в США существует коронерское расследование. В некоторых штатах расследование также может быть поручено судейскому чиновнику, который весьма близок к судебному следователю Франции[57]. Также расследование преступлений осуществляют следственные аппараты атторнейской службы различных уровней. Возможно образование комиссий для расследования конкретных преступлений, когда есть основания считать, что местные правоохранительные органы не в состоянии объективно разобраться с этими преступлениями. Примерно в таких же случаях расследование могут осуществлять большие жюри присяжных[58].
3.3. Франция
Система органов, наделенных полномочиями осуществлять предварительное расследование преступлений во Франции, во многом определена особенностями французского досудебного производства по уголовным делам.
Предварительное расследование преступлений во Франции осуществляется в двух формах: дознания, осуществляемого судебной полицией и предварительного следствия, являющегося исключительной прерогативой должностных лиц, входящих в состав судейского корпуса. При этом предварительное следствие имеет двухинстанционную структуру. Соответственно этому к органам предварительного расследования Франции относятся: а) судебная полиция; б) следственный судья (первая инстанция); в) следственная камера (вторая инстанция).
Судебную полицию организационно образуют различные полицейские силы: национальная полиция, подчиненная Министерству внутренних дел, и национальная жандармерия, входящая в систему Вооруженных сил.
Выполнение функции судебной полиции в данных органах выполняют полицейские чиновники: офицеры, агенты и помощники агентов судебной полиции, а также иные чиновники и агенты. Офицеры обладают всей полнотой полномочий судебной полиции. Агенты и их помощники могут оказывать содействие офицерам полиции, устанавливать соответствующие факты, закреплять доказательства и не имеют права принимать решения о задержании.
По делам о правонарушениях, посягающих на лесные и земельные владения, расследовать и протоколировать обнаруженные факты могут определенные должностные лица службы по охране вод и лесов и сельские смотрители[59].
Следственные судьи являются органами предварительного следствия первой инстанции. Следственные судьи комплектуются из числа судей трибуналов большой инстанции (второй ступени системы французской юстиции) и назначаются декретом президента Республики сроком на 3 года. Являясь членом судейского корпуса, следственный судья даже вправе участвовать в качестве судьи в рассмотрении судебных дел, кроме тех, что были расследованы им самим[60].
Следственный судья правомочен вести предварительное следствие в случае формального представления ему дела прокурором или потерпевшим. В отношении преступлений следствие обязательно, в отношении уголовных проступков – факультативно. Следственный судья обладает полномочиями по расследованию уголовных дел, которое он осуществляет самостоятельно или с помощью судебной полиции, офицерам которой он может дать поручения. В его компетенции производить все следственные действия, делать любые запросы, необходимые для отыскания материальной истины, а также применять меры принуждения[61]. Вместе с тем, следственный судья находится в зависимости не только от судебных инстанций, но, в значительной степени, и от прокурора, который осуществляет надзор за законностью производства предварительного следствия.
По окончании расследования следственный судья передает производство прокурору для оценки, который в случае одобрения возвращает дело для дальнейшего рассмотрения. При этом следственный судья вправе вынести постановление о направлении дела в соответствующую судебную инстанцию либо о прекращении уголовного преследования, если он найдет предъявленное обвинение необоснованным, а улики недостаточными[62]. В том случае, если следственный судья найдет в совершенном деянии состав преступления, дело направляется в следственную камеру.
Следственная камера (до Закона от 15 июня 2000 г. следственные камеры назывались обвинительными камерами)[63] выступает в качестве следственного органа второй инстанции и является структурным подразделением апелляционного суда. В составе каждого апелляционного суда действует одна или несколько следственных камер. Данный орган действует в составе председателя и двух членов.
Следственная камера осуществляет надзор за деятельностью следственных судей, обладая правом наложения на них дисциплинарных взысканий. Как надзорная инстанция, она контролирует постановления и распоряжения следственных судей, рассматривает заявления участников процесса о нарушениях норм УПК, допущенных следственным судьей, прокурором или должностными лицами судебной полиции. Право обращения в следственную камеру принадлежит не только следственному судье и прокурору, но и обвиняемому, гражданскому истцу, потерпевшему и адвокатам. В случае признания данных предварительного расследования достаточными для принятия решения, камера вправе прекратить уголовное преследование или предать обвиняемого суду[64].
Имеются и специализированные органы предварительного следствия – судья и следственный судья по делам несовершеннолетних, следственный судья и палата по контролю за следствием при военных судах, следственные комиссии при Высоком суде правосудия и Суде правосудия Республики[65].
3.4. Федеративная Республика Германия
В ФРГ предварительное расследование осуществляется в форме дознания. Органом дознания выступает прокуратура. Она может поручить производство дознания другим органам, основным из которых является полиция.
Как и в других странах, в ФРГ полиция решает две задачи: поддерживает порядок, а также выявляет преступления и расследует их в форме полицейского дознания. Вторая задача решается полицией совместно с обвинителем (прокурором), хотя работники полиции ему формально не подчинены[66]. На полицию законом возложено выполнение неотложных следственных действий, после чего она обязана передать материалы в прокуратуру для возбуждения уголовного дела.
На практике полиция самостоятельно и часто вне контакта с прокуратурой и контроля с ее стороны, проводит собственное дознание в полном объеме и передает материалы производства прокуратуре, лишь для решения вопроса о возбуждении публичного преследования или о прекращении дела. Таким образом, полиция превратилась в самостоятельный, не предусмотренный законом орган дознания[67].
Органы полиции создаются на различных административных уровнях: в крупных городах действуют полицейские президиумы, в других территориальных единицах – полицейские дирекции и инспекции. В пределах этих полицейских сил имеется внутреннее деление полиции общую и уголовную полицию. Общая полиция занимается расследованием малозначительных преступлений, уголовная – серьезных преступлений. На федеральном уровне существует федеральное управление уголовной полиции, которое может расследовать ограниченное число категорий уголовных дел об особо опасных преступлениях (например, фальшивомонетничество, терроризм и т.п.)[68].
Список литературы:
- Судебные системы европейских стран. Справочник. – М., 2002. – С. 34. ↑
- Гуценко К.Ф., Головко Л.В., Филимонов Б.А. Уголовный процесс западных государств. – М., 2001. – С. 77. ↑
- В Шотландии и Ирландии действуют свои местные и высшие суды. (Судебные системы капиталистических государств. Сборник нормативных актов. – М., 1984. – С. 23.). ↑
- Правовые системы стран мира. Энциклопедический справочник. – М., 2001. – С.119-120. ↑
- Гуценко К.Ф., Головко Л.В., Филимонов Б.А. Указ. соч. – С. 73. ↑
- Судебные системы европейских стран. Справочник. – М., 2002. – С. 38. ↑
- Подробнее см.: Гуценко К.Ф., Головко Л.В., Филимонов Б.А. Указ. соч. – С. 73. ↑
- Решетников Ф.М. Правовые системы стран мира. Справочник. – М., 1993. – С. 152. ↑
- Правовые системы стран мира. Энциклопедический справочник. – М., 2001. – С. 611. ↑
- Судебные системы капиталистических государств. – С. 64. ↑
- Гуценко К.Ф. Уголовная юстиция США. – М.: Юрид. лит., 1979. – С. 27. ↑
- Судебные системы европейских стран. – С.280. ↑
- Правовые системы стран мира. Энциклопедический справочник. – М., 2001. – С. 728. ↑
- Судебные системы европейских стран. – С. 279. ↑
- Правовые системы стран мира. Энциклопедический справочник. – М., 2001. – С. 726. ↑
- Судебные системы европейских стран. – С. 283. ↑
- Судебные системы европейских стран. – С. 73, 91. ↑
- Судебная власть: у нас и у них. Судоустройство в ФРГ // Известия. – 20 мар. 1992. ↑
- Судебные системы европейских стран. – С. 79. ↑
- Правоохранительные органы: Учебное пособие. – Томск, 2004. – С.369. ↑
- Правовые системы стран мира. Энциклопедический справочник. – М., 2001. – С.615, 616. ↑
- Додонов В.Н., Крутских В.Е. Прокуратура в России и за рубежом. – М., 2001. – С.5. ↑
- Гуценко К.Ф., Головко Л.В., Филимонов Б.А. Указ. соч. – С. 185. ↑
- Власихин В.А. Служба обвинения в США. – М., 1981. – С.3, 8. ↑
- Ковалев В.А., Чаадаев С.Г. Органы расследования и судебная система США. – М., 1989. – С.8. ↑
- Судебные системы западных государств. – М., 1991. – С.86; Додонов В.Н., Крутских В.Е. Указ. соч. – С.80-81. ↑
- Гуценко К.Ф., Головко Л.В., Филимонов Б.А. Указ. соч. – С.187. ↑
- Власихин В.А. Указ. соч. – М., 1981. – С.91, 97, 99. ↑
- Додонов В.Н., Крутских В.Е. Указ. соч. – С.110. ↑
- Стойко Н.Г., Семухина О.Б. Уголовный процесс в США: Учебное пособие. – Красноярск, 2000. – С.57-58. ↑
- Правовые системы стран мира. Энциклопедический справочник. – М., 2001. – С.615. ↑
- Судебные системы европейских стран. – С. 287. ↑
- Гуценко К.Ф., Головко Л.В., Филимонов Б.А. Указ. соч. – С.296 ↑
- Правоохранительные органы: Учебное пособие. / Отв. ред. С.Л.Лонь. – Томск, 2004. – С. 391 ↑
- Правовые системы стран мира. Энциклопедический справочник. – М., 2001. – С.730. ↑
- Додонов В.Н., Крутских В.Е. Указ. соч. – С.36, 55-56. ↑
- Правоохранительные органы: Учебное пособие. – Томск, 2004. – С.391. ↑
- Судебные системы европейских стран. – С. 287. ↑
- Правовые системы стран мира. Энциклопедический справочник. – М., 2001. – С.174. ↑
- Дашков Г., Кигас В. Прокуратура в ФРГ // Законность. – 1995. – №11. – С.50. ↑
- Нимеллер М. Уголовное судопроизводство и роль прокуратуры в Германии // Российская юстиция. – 1994. – №10. – С.29. ↑
- Правоохранительные органы: Учебное пособие. – Томск, 2004. – С.75.; также см.: Дашков Г., Кигас В. Прокуратура в ФРГ // Законность. – 1995. – №11. – С.51 ↑
- Судебные системы европейских стран. – С.75. ↑
- Додонов В.Н., Крутских В.Е. Указ. соч. – С.66, 68. ↑
- Гуценко К.Ф., Головко Л.В., Филимонов Б.А. Указ. соч. – С.432, 435. ↑
- Правоохранительные органы: Учебное пособие. – Томск, 2004. – С.367.; см. также: Гуценко К.Ф., Головко Л.В., Филимонов Б.А. Указ. соч. – С.418; см. также: Судебные системы европейских стран. – С.76. ↑
- Додонов В.Н., Крутских В.Е. Указ. соч. – С.77. ↑
- Ковалев В.А. Чаадаев С.Г. Органы расследования судебная система Великобритании. – М., 1985. – С. 12; См. также: Лубенский А.И. Предварительное расследование по законодательству капиталистических государств. – М., 1977. – С. 43. ↑
- Гуценко К.Ф., Головко Л.В., Филимонов Б.А. Указ. соч. – С.61. ↑
- Лубенский А.И. Указ. соч. – С.41, 46. ↑
- Додонов В.Н., Крутских В.Е. Указ. соч. – С. 38, 45, 49, 102; Гуценко К.Ф., Головко Л.В., Филимонов Б.А. Указ. соч. – С.63, 66. ↑
- Ковалев В.А., Чаадаев С.Г. Органы расследования и судебная система США. – М., 1989. – С.4. ↑
- Стойко Н.Г., Семухина О.Б. Указ. соч. – С.38-39. ↑
- Гуценко К.Ф. Уголовная юстиция США. – М., 1979. – С. 45. ↑
- Гуценко К.Ф., Головко Л.В., Филимонов Б.А. Указ. соч. – С.190. ↑
- Стойко Н.Г., Семухина О.Б. Указ. соч. – С.39-41. ↑
- Лубенский А.И. Указ. соч. – С. 68. ↑
- Гуценко К.Ф., Головко Л.В., Филимонов Б.А. Указ. соч. – С.191. ↑
- Правоохранительные органы: Учебное пособие. – Томск, 2004. – С.389. ↑
- Лубенский А.И. Указ. соч. – С. 19, 20; Правовые системы стран мира. – С.729. ↑
- Правоохранительные органы: Учебное пособие. – Томск, 2004. – С.390. ↑
- Боботов С.В. Буржуазная юстиция. Состояние и перспективы развития. – М., 1989. – С.51. ↑
- Гуценко К.Ф., Головко Л.В., Филимонов Б.А. Указ. соч. – С.295, 330. ↑
- Боботов С.В. Указ. соч. – С.51. ↑
- Гуценко К.Ф., Головко Л.В., Филимонов Б.А. Указ. соч. – С.295-296. ↑
- Боботов С.В. Указ. соч. – С. 67. ↑
- Гуценко К.Ф., Головко Л.В., Филимонов Б.А. Указ. соч. – С.419. ↑
- Правоохранительные органы: Учебное пособие. – Томск, 2004. – С.367. ↑
